FAQ: Modelo de solicitud de servicio

FAQ: Modelo de solicitud de servicio


    • Related Articles

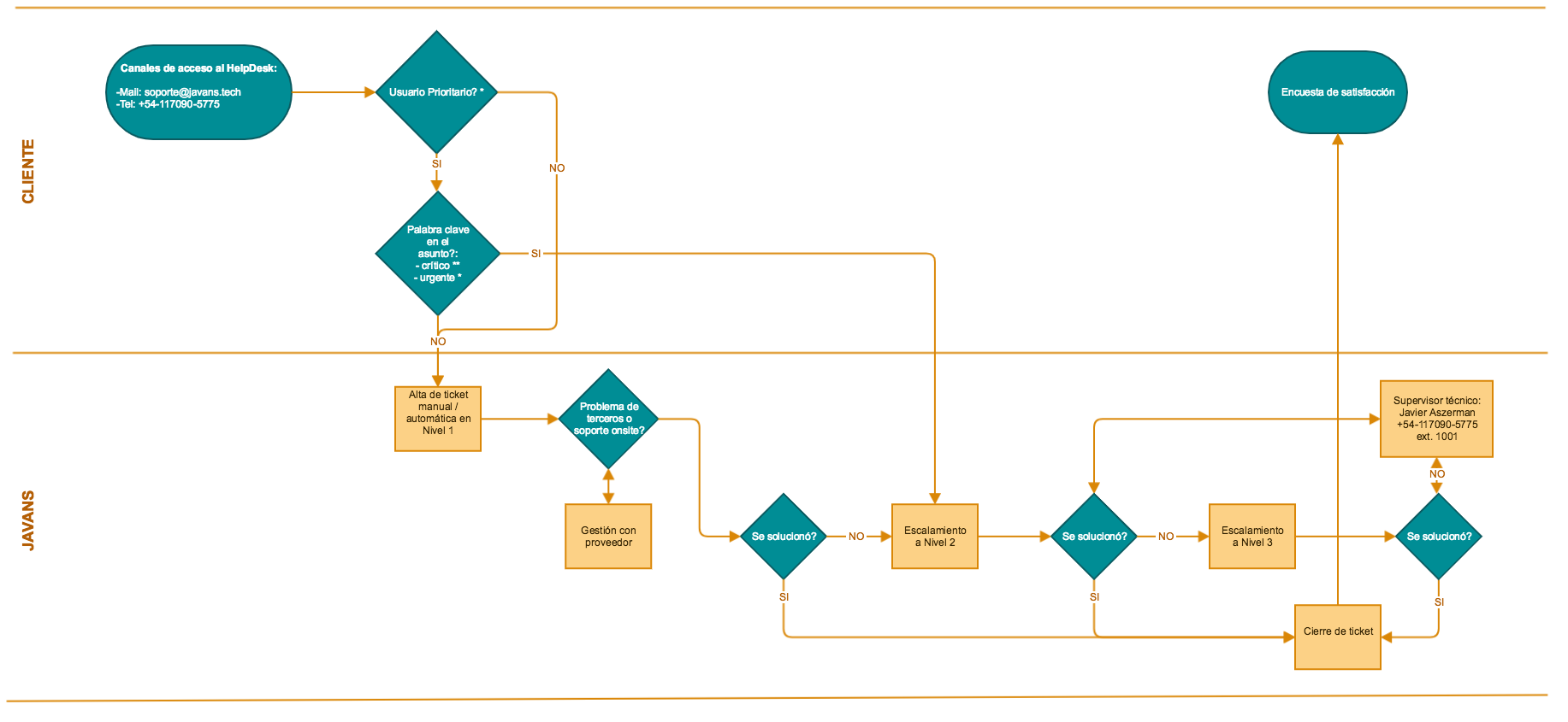
    • Ricale: HowTo: modelo de solicitud de servicio de soporte técnico

    • JavaNS: Service Level Agreement (SLA)

      SLA: Gold: SLA Incidentes: Nivel de Prioridad Prioridad Disponibilidad Tiempo de Respuesta (hs) Tiempo de Resolución (hs) 1 Critica 24x7 1 4 2 Alta 9x5 2 6 3 Media 9x5 4 8 4 Baja 9x5 6 12 SLA Solicitudes, cambios y tareas: Nivel de Prioridad ...
    • HowTo: configuración de cuentas de correo electrónico

      A continuación se detalla la configuración de las cuentas de correo electrónico para cada uno de los proveedores utilizados: Para todos los casos las credenciales de acceso son: Usuario: casilla de correo electrónico Contraseña: informada en el alta ...
    • HowTo: Acceso incial al servicio de correo electronico

      Luego de recibir las credenciales enviadas por el soporte se deberán seguir los siguientes pasos: Ingresar al portal de office365 Ingresar el correo electrónico y la contraseña Se mostrara la siguiente ventana: En la misma deberán ingresar: En el ...
    • HowTo: Office 365: Acceso al buzón de archivado

      ¿Qué es el buzón de archivado? El Archivo en línea es una característica para clientes de Microsoft 365 Enterprise que tienen buzones singularmente grandes. Estos clientes puedan usar un Archivo en línea para evitar la eliminación de correo antiguo. ...